新鄉市鼎力售后怎么樣?聽聽客戶怎么說!
在中譽鼎力有一句話:認真只能做對,用心才能做好。無論是經營企業,還是制造產品;無論是售前溝通,還是安裝服務,這句話貫穿鼎力人做事。那么,新鄉市鼎力售后怎么樣?做得“好不好”誰來定?我們不僅要按照中譽鼎力的各項、制度去衡量和考核,更要聽聽客戶怎么說。

中譽鼎力辦公樓大廳
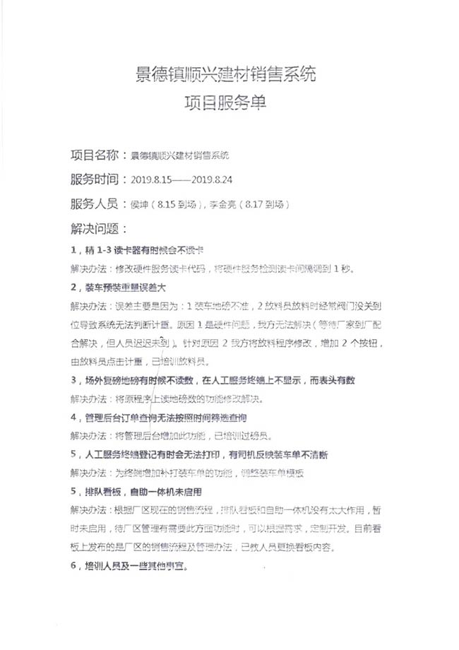
在中譽鼎力軟件科技股份有限公司,有一張“項目服務單”。這薄薄的一頁紙,記載了中譽鼎力員工去客戶現場進行智能礦山管理系統安裝、維護、售后、問題解決等各項細節;也是中譽鼎力員工精細的施工品質、完善規范的管控機制,以及追求客戶滿意的服務理念的真實寫照。







從收料到生產,從銷售到支付,從管理到運營,中譽鼎力軟件科技股份有限公司致力于礦山管理軟件、礦山設備自動化系統的研發、制造、銷售、安裝及服務。
與客戶打交道的過程,不僅有電氣成套設備、低壓配電柜、礦山骨料生產線的管理軟件的安裝調試,還有監控設備工程、電氣工程的施工等等。咨詢,設計,施工,調試,維護,培訓……如何做到每一個環節都精益求精,達到客戶要求?完善的質量管控和服務體系不可少。而“項目服務單”就是其中一項重要措施,記載并參與了服務的過程。



新鄉市鼎力售后怎么樣?從這一句句“滿意”,一個個“肯定”就可以得到答案,這也是客戶對中譽鼎力軟件科技公司員工細心、、服務的認可,也成為了員工規范工作和行為的“準則”,激勵他們以更用心的態度、更的素養投入到新的工作中去,力為客戶提供“佳體驗”。



















